返回学校首页
|
欢迎访问湖南电气职业技术学院 招生信息网!
院部导航
电梯工程学院
风能工程学院
经济管理学院
汽车工程学院
公共课部
思政课部
图文信息中心
继续教育中心
招生信息网
招生首页
部门简介
招生公告
高考招生
政策法规
报考指南
招生计划
联系我们
校园风采
首页
工作动态
招生信息网
部门简介
招生公告
招生章程
单独招生
政策法规
报考指南
招生计划
联系我们
联系方式
CONTACT US
湖南电气职业技术学院 招生信息网
地址:湖南省湘潭市下摄司潭下路2号
电话:0731-52810621 52810201 58596575 52810388
邮箱:hndqzjc@163.com
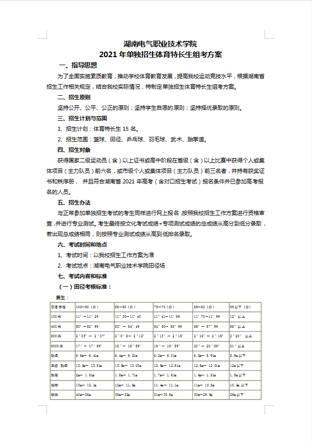
2021年单独招生体育特长生组考方案
来源:
本站原创
发表时间:
2021-03-18 14:43:19
阅读次数:
上一篇:
2021年单独招生艺术特长生组考方案
下一篇:
湖南电气职业技术学院2021年单招考试考生须知
打印页面
关闭窗口
返回顶部
招生热线:0731-52810621(招生处) 0731-58595339(党政办)
地址:湖南省湘潭市下摄司街2号 邮编:411101
所有版权@湖南电气职业技术学院 |
湘icp备05010873号
|
湘教qs3-200505-000459
|
湘公安备 43030402000268号
手机网站
官方微信号