
地址:湖南省湘潭市下摄司潭下路2号
电话:0731-52810621 52810201 58596575 52810388
邮箱:hndqzjc@163.com
4月18日,邵阳市突发疫情,按照省、市疫情防控指挥部有关意见,邵阳市推迟单招考试。根据湖南省教育厅相关文件精神,为确保全省单招录取工作顺利进行,维护招生考试公平及社会安全稳定,现决定5月2日、3日重新启动邵阳市高职单招考试,在邵阳市区县共设10个考点组考,考试结束后各高校对所有考生进行统一录取。现根据我校实际情况,就有关事项通知如下:
一、考试时间
一志愿考生考试时间:5月2日
二志愿考生考试时间:5月3日
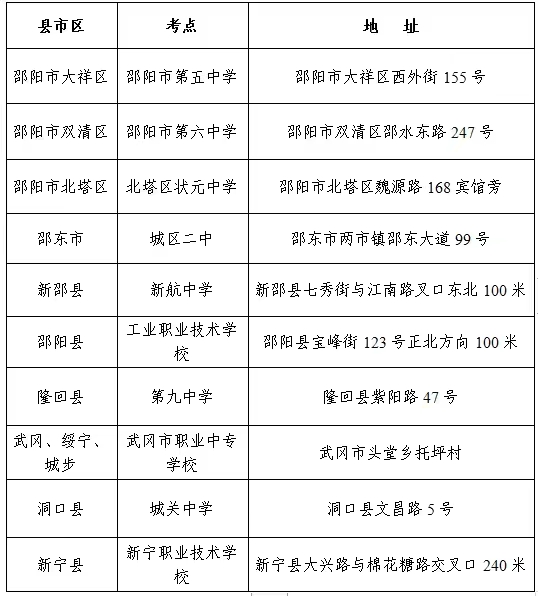
二、考点分布

三、准考证打印事宜
准考证打印时间将另行通知,并在湖南电气职业技术学院招生信息网、“湖南电气职业技术学院”小程序、“湖南电气职业技术学院招生云平台”公众号上发布,请完成省教育考试院统一组织报名并已缴纳报名考试费的邵阳地区考生及时关注。
湖南电气职业技术学院招生就业处
2022年4月28日
湘公安备 43030402000268号

